Справочник 13 статус бизнес заказа
(перенаправлено с «2.3.13 справочник 13 статус бизнес заказа»)
Справочник №13 «Статус бизнес заказа» (Voc №13 «Order status»)
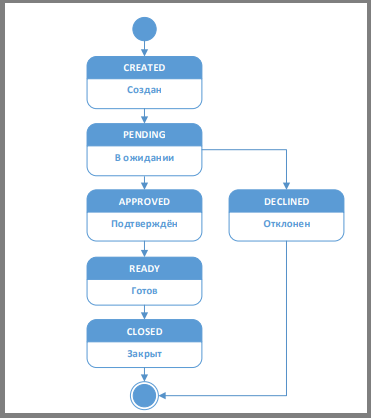
Статус бизнес заказа (Order status)
Диаграмма состояний
Статус бизнес заказа (Order status)
Диаграмма состояний




 (0 голосов)
 (0 голосов)